広島県立高校の再編計画をめぐり、パブリックコメントの結果が公表されました。広島県教委は意見を踏まえ、5月に実施計画を策定する予定です。
県教委は、県立高校のうち18校を7校に再編する計画案を示し、パブリックコメントを実施。575人から917件の意見が寄せられました。
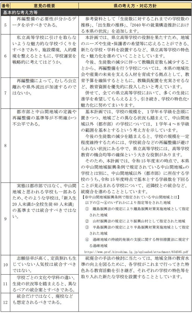
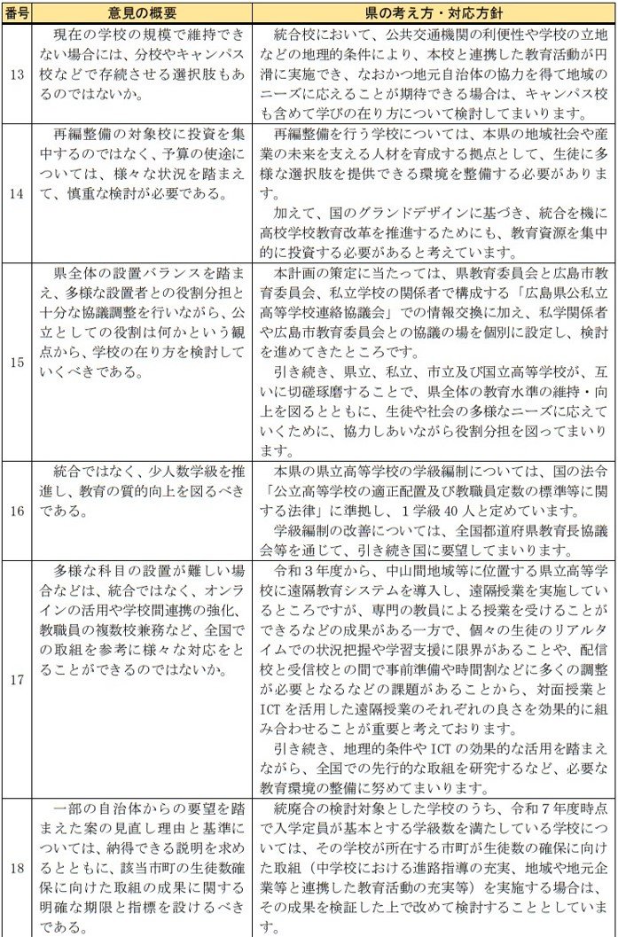
寄せられた意見では「学校の歴史を尊重し、安易な統合はすべきでない」「スケジュールありきとせず、生徒・保護者や地域住民の納得を得るべき」「分校やキャンパスとしての存続も検討すべき」など、見直しを求める意見が目立ちました。
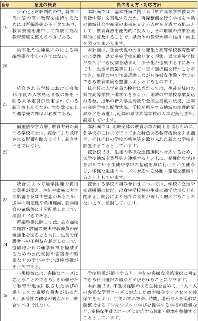
一方で、「少子化と財政制約のなか、再編は不可欠」など、案に賛成する意見もありました。
22日、県教委では委員会臨時会が開かれ、パブリックコメントについて議論されました。委員からは「地域や学校関係者と協議を重ねるべき」「少子化の深刻さを丁寧に説明しなければ、議論が噛み合わない」といった意見が出ました。
県教委は、パブリックコメントや委員の意見を踏まえ、来月、実施計画を策定する予定です。







完全無料で広島情報


コメント (0)
IRAWアプリからコメントを書くことができます